-
- 学院简介领导之窗机构设置地理位置
- 社院新闻市州社院统战要闻
- 党建工作中央文件
- 培训动态教师介绍教务管理
- 科研动态科研成果课题管理
- 统战理论民族宗教华夏与丝路新的社会阶层
- 交流动态
-
-
甘肃社会主义学院 2024年部门预算
2024-02-26 来源: 阅读(20648)
甘肃社会主义学院
2024年部门预算公开情况说明
目 录
第一部分 部门基本概况
一、 部门职责
二、 机构设置情况
第二部分 2024年部门预算情况说明
三、 收支总体情况
四、一般公共预算情况
五、一般公共预算财政拨款“三公”经费、培训费、会议费等情况
六、一般公共预算财政拨款机关运行经费情况
七、政府采购安排情况
八、国有资产占用情况
九、其他重要事项情况说明
十、预算绩效管理情况
十一、名词解释
第三部分 2024年部门预算公开表
一、部门收支总体情况表
二、部门收入总体情况表
三、部门支出总体情况表
四、财政拨款收支总体情况表
五、财政拨款支出表
六、一般公共预算支出情况表
七、一般公共预算基本支出情况表
八、一般公共预算财政拨款“三公”经费、会议费、培训费支出情况表
九、一般公共预算财政拨款机关运行经费表
十、政府性基金预算支出情况表
十一、部门管理转移支付表
十二、国有资本经营预算支出情况表
十三、部门整体支绩效目标表和项目支出绩效目标表
前言
按照《中华人民共和国预算法》《中华人民共和国预算法实施条例》以及财政部《地方预决算公开操作规程》《关于推进部门所属单位预算公开的指导意见》和《中共甘肃省委办公厅 甘肃省人民政府办公厅关于进一步推进预算公开工作的实施方案》要求,现将2024年部门预算公开如下:
一、部门职责
1.培训民主党派和无党派人士、统一战线其他领域代表人士,培训统战干部,培养统一战线理论研究人才,承办省委和省政府举办的有关专题培训班。
2、组织开展马克思列宁主义、毛泽东思想、邓小平理论、“三个代表”重要思想、科学发展观、习近平新时代中国特色社会主义思想,以及党的统一战线理论和方针政策的研究和宣传,推进理论创新。
3、组织开展决策咨询工作,为省委和省政府决策服务。
4、组织开展中华文化的教育、研究和对外交流。
5、指导市(州)社会主义学院业务工作。
6、开展联谊交友。
按照《中华人民共和国预算法》《中华人民共和国预算法实施条例》以及财政部《地方预决算公开操作规程》《关于推进部门所属单位预算公开的指导意见》和《中共甘肃省委办公厅 甘肃省人民政府办公厅关于进一步推进预算公开工作的实施方案》要求,现将2024年部门预算公开如下:
7、完成省委交办的其他任务。
二、机构设置情况
(一)机关内设机构
14个,包括:办公室、教务处、科研处、组织人事处、财务处、培训进修处、文化交流处、机关党委(纪委)、统战理论教研部、民族宗教教研部、中华文化教研部、宣传信息中心、学报编辑部、后勤服务中心。
(二)参照公务员法管理单位
本部门有1个参照公务员法管理的单位。
(三)直属事业单位
本部门没有直属事业单位。
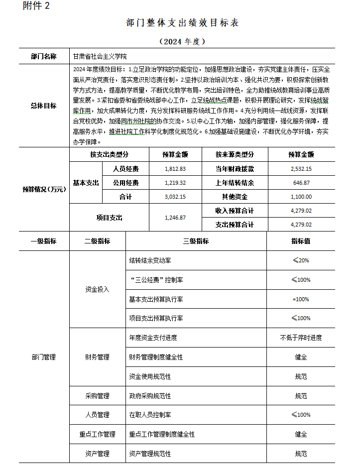
三、部门收支总体情况
按照预算管理有关规定,2024年部门收支包括机关预算和直属单位预算在内的汇总情况。
2024年部门收支总预算4,279.02万元。按照综合预算的原则,部门所有收入和支出均纳入部门预算管理。收入包括:一般公共预算拨款收入、教育专户收入;支出包括:教育支出、社会保障和就业支出、卫生健康支出、住房保障支出。
(一)收入预算
2024年收入预算4,279.02万元(详见部门预算公开表1,2)。包括:
一般公共预算收入2,532.15万元,占59.17%;
政府性基金预算收入0.00万元,占0.00%;
上年结转收入646.87万元,占15.12%;
其他收入1,100.00万元,占25.71%。

(二)支出预算
2024年支出预算4,279.02万元(详见部门预算公开表3)。其中:基本支出3,032.15万元,占70.86%;项目支出600.00万元,占14.02%;上年结转收入646.87万元,占15.12%。
四、一般公共预算情况
2024年一般公共预算支出2,532.15万元,包括:教育支出2,089.63万元、社会保障和就业支出184.06万元、卫生健康支出119.31万元、住房保障支出139.15万元。
具体安排情况如下(详见部门(单位)预算公开表4,5,6,7):

(一)基本支出
2024年基本支出1,932.15万元,比2023年预算减少79.10万元,下降3.93%,下降的主要原因人员相应支出减少。
其中:人员经费支出1,712.83万元,主要包括:基本工资、津贴补贴、奖金、绩效工资、机关事业单位基本养老保险缴费、职工基本医疗保险缴费、公务员医疗补助缴费、其他社会保障缴费、住房公积金、离休费、退休费、生活补助、医疗费补助。
公用经费支出219.32万元,主要包括:办公费、水费、电费、邮电费、取暖费、差旅费、维修(护)费、培训费、公务接待费、工会经费、福利费、公务用车运行维护费、其他交通费用、其他商品和服务支出。
(二)项目支出
2024年一般公共预算项目支出600.00万元,比2023年预算减少1,300.00万元,下降68.42%,下降的主要原因去年新增智慧社院项目,项目经费增加,今年未新增项目。
经济社会发展项目0个。
保障运转经费1个,主要是办学补助及科研理论研究创新工程经费。
其他项目0个。
(三)支出功能分类说明
1、教育支出(类)进修及培训(款)干部教育(项):2024年预算数为2,089.63万元,较2023年预算减少1,357.84万元,下降39.39%,主要原因干部教育相关工作减少。
2、社会保障和就业支出(类)行政事业单位养老支出(款)事业单位离退休(项):2024年预算数为22.40万元,较2023年预算增加1.10万元,增长5.16%,增长的主要原因离休人员工资增加,事业单位离退休支出增加。
3、社会保障和就业支出(类)行政事业单位养老支出(款)机关事业单位基本养老保险缴费支出(项):2024年预算数为159.66万元,较2023年预算减少6.51万元,下降3.92%,主要原因人员减少,机关事业单位基本养老保险缴费支出减少。
4、社会保障和就业支出(类)其他社会保障和就业支出(款)其他社会保障和就业支出(项):2024年预算数为2.00万元,较2023年预算减少0.08万元,下降3.85%,主要原因人员减少,其他社会保障和就业支出减少。
5、卫生健康支出(类)行政事业单位医疗(款)事业单位医疗(项):2024年预算数为63.26万元,较2023年预算减少2.58万元,下降3.92%,主要原因人员减少,事业单位医疗支出减少。
6、卫生健康支出(类)行政事业单位医疗(款)公务员医疗补助(项):2024年预算数为56.05万元,较2023年预算减少5.94万元,下降9.58%,主要原因人员减少,公务员医疗补助支出减少。
7、住房保障支出(类)住房改革支出(款)住房公积金(项):2024年预算数为139.15万元,较2023年预算减少7.25万元,下降4.95%,主要原因在职人员减少,住房公积金支出减少。
五、部门一般公共预算财政拨款“三公”经费、培训费、会议费等情况
(一)“三公”经费情况说明
“三公”经费预算9.99万元,较2023年预算减少0.04万元。
1.因公出国(境)费用0.00万元,与2023年预算持平,主要原因近几年未产生因公出国(境)费用,故与上年比无变化。
2.公务接待费1.27万元,较2023年预算减少0.04万元,下降3.05%,下降的主要原因是严格落实过紧日子要求,压减公务接待费。
3.公务用车购置及运行维护费8.72万元(其中:公务用车购置0.00万元,公务用车运行维护费8.72万元),与2023年预算持平,主要原因公务用车运行维护费与上年比未产生变化。
(二)培训费预算情况说明
4.培训费107.70万元,较2023年预算减少29.00万元,下降21.21%,下降的主要原因厉行节约,压减培训费。
(三)会议费预算情况说明
5.会议费3.50万元,较2023年预算减少1.00万元,下降22.22%,下降的主要原因厉行节约,压减会议费。

六、一般公共预算财政拨款机关运行经费情况
机关运行经费0.00万元,与2023年预算持平,主要原因机关运行经费与上年比未产生变化。
七、政府采购安排情况
2024年部门政府采购预算总额149.06万元,其中:政府采购货物预算149.06万元,政府采购工程预算0.00万元,政府采购服务预算0.00万元。
2024年,部门面向中小企业预留政府采购项目预算金额149.06万元,小微企业预留政府采购项目预算金额149.06万元。
八、国有资产占用情况
上年末固定资产金额为10,320.19万元。其中:办公用房1,340.11平方米,价值139.61万元。预算部门共有公务用车3辆,价值66.48万元。单价20万元以上的设备价值9,062.95万元。2024年拟采购固定资产约149.06万元。
九、其他重要事项情况说明
(一)政府性基金预算支出情况
未安排预算,政府性基金预算支出情况表为空表。
(二)非税收入情况
2024年本部门涉及非税收入,2024年计划征收1,141.50万元。其中:中央批准设立1.00个,主要是高等学校(含科研院所、各级党校等)学费、住宿费、委托培养费、函大夜大电大及短期培训费,分别计划征收1100.00万元,事业单位国有资产出租、出借收入40.00万元,其他利息收入1.50万元。省级批准设立0.00个,主要是我部门没有省级批准设立的非税收入,分别计划征收0.00万元。
(三)重点项目情况
项目名称:办学补助及科研理论研究创新工程经费项目
1、项目概况:我省是统战工作大省,“办学补助及科研理论研究创新工程经费”项目,主要用于:保障学院正常运转;开展科研、培训、教学等工作任务,如甘肃统一战线智库研究项目,宗教人士等民族地区的教育培训工作;基础设施和教学配套设施建设;科研理论研究创新工程。为更好地发挥社会主义学院党外人才培养、统战理论研究和创新、中华优秀传统文化传播、新时代全省统一战线智库平台作用提供经费保障。
2、立项依据:根据中共中央于2018年12月25日印发的《社会主义学院工作条例》第九章第五十六条“各级党委和政府应当重视本地区社会主义学院建设,保证必要的机构和人员编制,将学院所需经费列入年度财政预算。” 及2023年9月19日中共中央发布的《干部教育培训工作条例》中第六章第二十九条“社会主义学院是党领导的统一战线性质的政治学院,应当坚持功能定位,承担好民主党派和无党派人士、统一战线其他领域代表人士、统战干部及统一战线理论研究人才等培训任务。”第七章第四十六条:"干部教育培训经费列入各级政府年度财政预算,保证干部教育培训工作需要。”
3、实施主体:甘肃社会主义学院
4、实施周期:长期性项目
5、实施计划:1、理论研究方面50万元。其中:统战理论课题研究经费20万元、学术专著出版费20万元、学报费10万元。2、教学培训方面75万元。其中:全省社院师资班培训费25万元、教师学习交流及培训进修费15万元、教材研发费用20万元、教学软件运行维护费15万元。3、运行保障方面245元。其中:外聘临时工相关支出70万元、校区维修维保费40万元、水电费55万、物业费10万元、网络使用费10万元,取暖费60万元.4、出租出借收入安排支出30万元。5.科研理论研究创新工程经费200万。
6、年度预算安排:一般公共预算570.00万元,国有资产出租出借30.00万元。
7、预期总体目标:教学培训质量进一步提高,突出培训特色,参训单位及学员满意度继续提高,完成2024年学院科研工作规划目标任务,科研成果数量和质量稳步提升,完成优秀文化学术研讨、中华优秀传统文化系列讲座等任务,推动甘肃中华文化学院工作顺利开展,增强文化自信,完成教学科研管理服务创新工程各项工作任务,《甘肃统战理论研究》编印质量数量进一步提高,扩大影响力,加强后勤内控管理和精细核算,规范员工管理机制,消除安全隐患,确保完成各类培训班服务保障任务,设施设备维护维修任务及物业服务管理任务,进一步提高运营效益,提升服务满意度。
(四)部门管理转移支付情况
未安排预算,部门管理转移支付表为空表。
1.一般性转移支付未安排。
2.专项转移支付未安排。
3.政府性基金转移支付未安排。
(五)国有资本经营预算支出情况
未安排预算,国有资本经营预算支出情况表为空表。
十、预算绩效管理情况
(一)2023年预算绩效管理工作情况
按照《中共中央 国务院关于全面实施预算绩效管理的意见》《中共甘肃省委 甘肃省人民政府关于全面实施预算绩效管理的实施意见》等相关要求,我们将绩效理念和方法融入预算编制、执行、决算和监督全过程认真开展各项工作。
1.绩效目标管理情况。2023年度,按照“谁申请资金,谁设置目标”的原则,纳入部门预算管理的部门整体支出和项目绩效目标3个,按规定随年度预算一并公开项目3个,公开率为100%。
2.绩效运行监控情况。2023年7月,组织开展1-6月绩效运行监控项目2个,占本部门项目的100%。截至7月底,如期完成预算执行和绩效目标指标值的项目0个,完成率为0%。“双监控”发现存在的问题和主要原因是:工信厅组织专家对学院上报的智慧社院信息化建设项目初步设计进行评审,未通过,导致项目建设后续进程受阻,不能如期推进实施。开展1-9月绩效运行监控项目2个,占本部门项目的100%。截至10月底,如期完成预算执行和绩效目标指标值的项目1个,完成率为50%。“双监控”发现存在的问题和主要原因是:工信厅组织专家对学院上报的智慧社院信息化建设项目初步设计进行评审,未通过,导致项目建设后续进程受阻,不能如期推进实施。绩效运行监控在部门内部通报整改情况:督促相关处室就智慧社院项目内容不断进行充实,反复修订,务求设计最合理化,效益最大化,加快招投标进度,完成资金支付。
3.绩效自评开展情况。2023年度,组织开展绩效自评项目共3个,其中,部门整体支出1个,项目支出2个,转移支付项目0个,绩效自评覆盖率为100%。绩效自评结果随部门决算报送财政和随决算公开情况:部门整体绩效及项目绩效随决算报送财政。
4.绩效结果应用情况。根据2023年度绩效运行监控、绩效自评等情况,当年盘活财政资金2,991.22万元,2024年度减少部门预算项目1个,压减率50%。同时对政策和项目资金管理作出调整的1个。
(二)2024年绩效目标编制情况
2024年,纳入部门预算绩效目标管理的项目1个。其中,部门整体支出绩效目标围绕部门管理、履职效果、能力建设三个维度,设置二级指标13个、三级指标38个;项目支出绩效目标围绕成本指标、产出指标、效益指标、满意度指标四个维度,设置二级指标6个、三级指标21个。各项绩效目标内容指向明确、细化量化、合理可行,符合规定的格式要求。



























责任编辑:
版权所有 甘肃社会主义学院 陇ICP备14001754号-2
地址:兰州市安宁西路818号 电话:0931-7784721 传真:0931-7784721 邮编:730070
甘公网安备 62010502001833号



